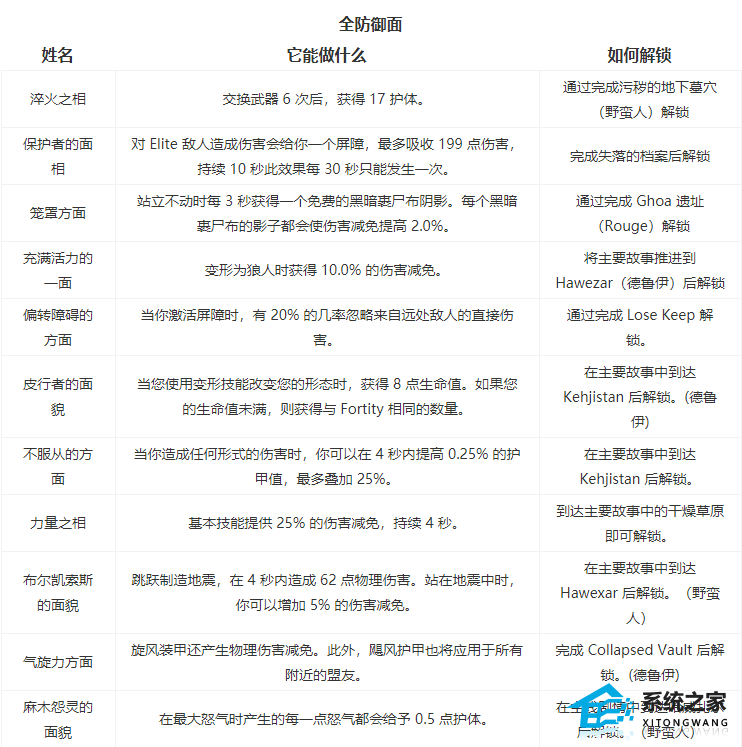
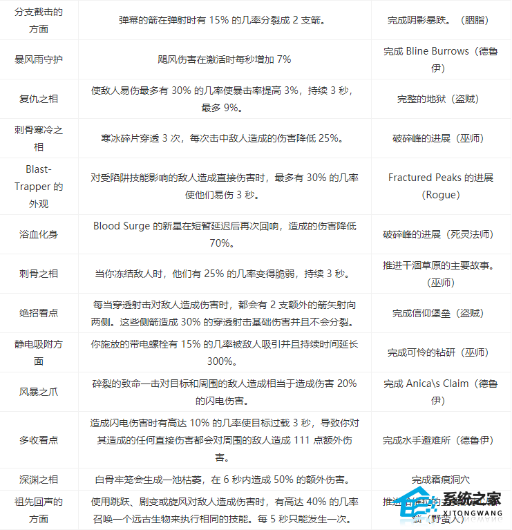
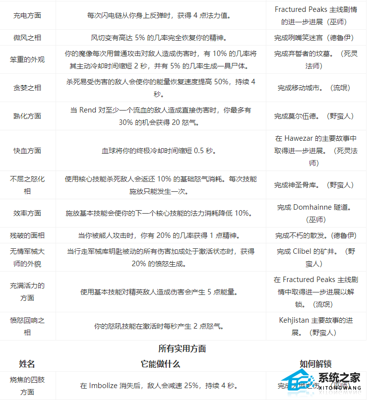
暗黑破坏神4玩法非常多样,游戏中玩家总共可以解锁114个威能,因为威能比较多,很多玩家都不太了解,但是威能可以很好的提升我们的作战能力。所以小编对114个威能进行了一个汇总整理,可以直接看到全部威能的属性和获取方法,有需要的玩家可以保存!
暗黑4威能获取攻略大全
在暗黑破坏神4中可以解锁 114 个威能,他们中的大多数需要你清除地牢才能解锁它们,但也有一些需要你玩主游戏。它们也分为以下几类:
防守型、进攻、资源、公用、机动性





相关游戏
热门攻略