手游下载资讯游戏新闻

涉案金额5个亿,上市公司被“宝可梦”起诉,啥情况?

作者: 每日经济新闻 2022-09-01 19:02:50 yn下载站
涉案金额5个亿,上市公司被“宝可梦”起诉,啥情况?

每经编辑:李泽东

众所周知,《宝可梦》(又名《宠物小精灵》),是享誉国际的大IP,而就在最近,株式会社宝可梦将国内六家公司起诉了

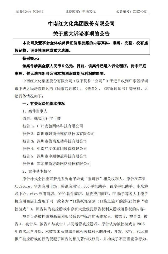
8月31日,中南文化(SZ002445,股价2.71元/股,市值64.81亿元)发布“中南红文化集团股份有限公司关于重大诉讼事项的公告”。

公告称,包括公司在内的6名被告被株式会社宝可梦起诉

图片来源:应用商店截图

公告称,原告株式会社宝可梦是系列电子游戏“宝可梦”相关权利人。原告在苹果AppStore、华为应用市场等各大主流手机应用商店上发现了同一款名为“口袋妖怪复刻(口袋之旅)"的游戏(简称“被控游戏”),原告认为被控游戏中存在大量侵犯原告权利人游戏著作权的内容。

该案件涉案金额人民币5亿元。目前,该案件已进入诉讼程序,尚未开庭审理,暂无法判断对公司本期利润或期后利润的影响。

原告诉讼请求包括

判令六被告停止侵犯涉案作品的复制权、改编权、发行权、信息网络传播权的行为,即停止运营、发布、提供、宣传涉案侵权游戏的行为;

判令六被告停止损害原告合法权益的不正当竞争行为;

判令六被告通过新浪网、搜狐网、腾讯网、网易网、苹果App Store、腾讯应用宝、华为应用市场、360手机助手、百度手机助手、小米游戏中心、vivo应用商店、OPPO软件商店、魅族应用商店、PP助手等移动应用平台以及自有的官方网站、社交媒体等网站和平台的显著位置向原告赔礼道歉、消除影响;

判令六被告赔偿原告因著作权侵权和不正当竞争侵权行为受到的经济损失人民币5亿元;判令六被告连带赔偿原告为调查取证及发起本案支出的合理费用人民币117500元;判令六被告承担本案所有诉讼费用、保全费用。

公告称,对于本次诉讼事项,公司将积极组织应诉,坚决维护公司及股东利益。如有相关进展,公司将及时履行信息披露义务,敬请广大投资者注意投资风险。

公开资料显示,中南红文化集团股份有限公司创立于2003年5月,于2010年7月上市。

其主营业为电视剧、电影项目的投资、策划、制作、发行、营销及其衍生品开发业务,艺人培养和艺人经纪;版权开发、运营;游戏制作、发行;文化产业的股权投资的公司。

值得注意的是,中南文化最赚钱的业务为金属制品,营收占比为83.99%,利润比例为61.47%。

8月25日,中南文化发布2022年半年度报告,公司实现营业收入3.01亿元,同比增长51.59%;归属于上市公司股东的净利润1.99亿元,同比下降52.50%;基本每股收益0.08元。

每日经济新闻综合公开资料

每日经济新闻

相关游戏