三角战略剧情如何发展?许多玩家不清楚三角战略手游中剧情如何发展,整体的剧情流程是怎样的。下面小编就带来三角战略剧情流程图示分享,一起来瞧瞧吧。

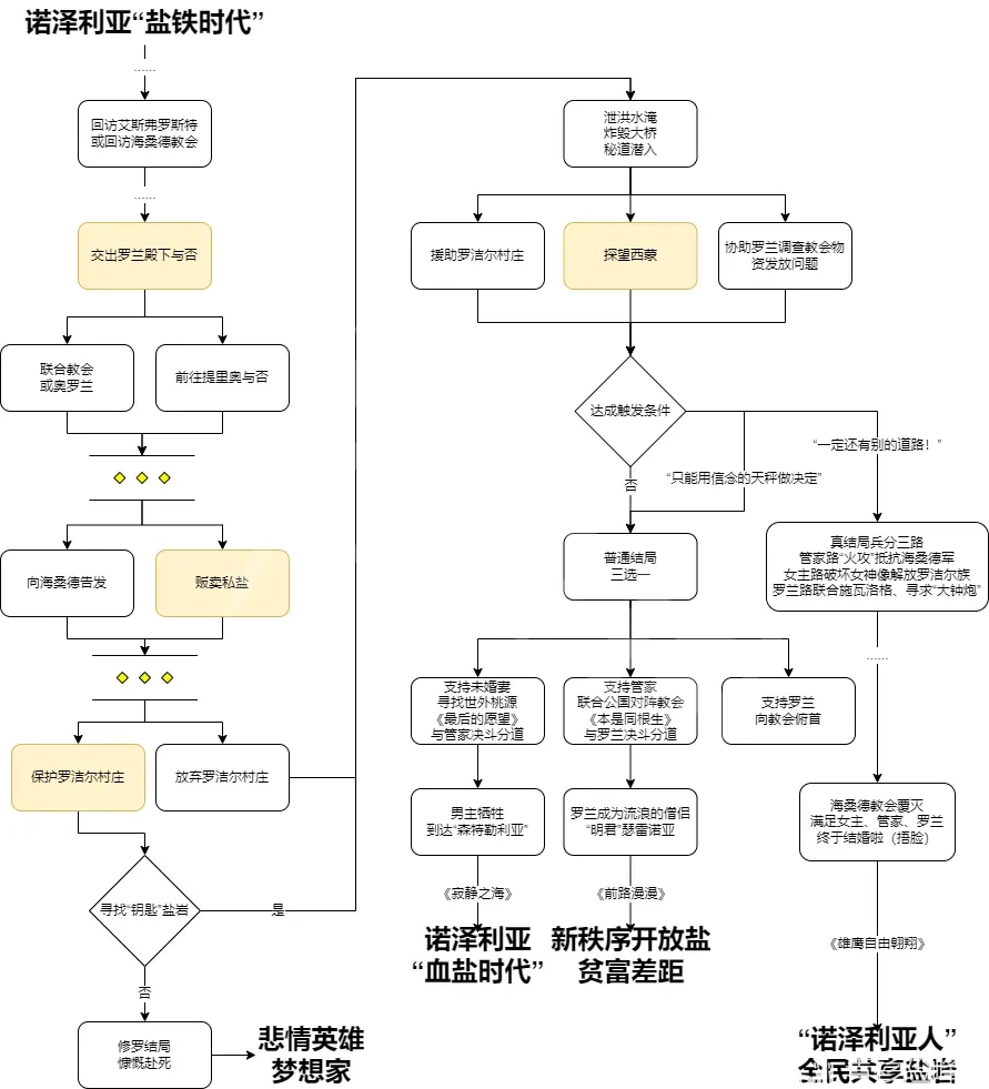
剧情分支流程图:

yn下载发布此文仅为传递信息,不代表yn下载认同其观点或证实其描述。
相关游戏
10MB二次元剧情
10.00MB二次元剧情
296.65MB二次元剧情
10.00MB二次元剧情
10.00MB二次元剧情
热门攻略